Wednesday February 2026

হটলাইন

সেবা এবং ধাপ

নং শিরোনাম সেবার ধাপ কার্যকলাপ
  
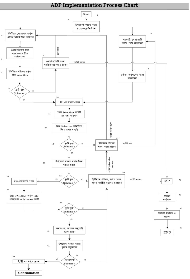
বার্ষিক উন্নয়ন কর্মসূচি বাস্তবায়ন ১ দেখুন
বার্ষিক উন্নয়ন কর্মসূচি বাস্তবায়ন ২ দেখুন
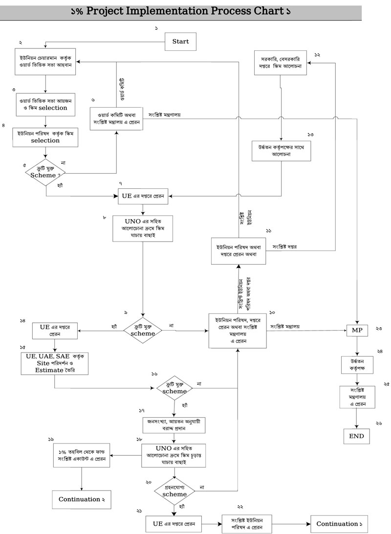
স্থাবর সম্পতি হস্থান্তরিত করের ১% অর্থ দ্বারা প্রকল্প বাস্তবায়ন ১ দেখুন
স্থাবর সম্পতি হস্থান্তরিত করের ১% অর্থ দ্বারা প্রকল্প বাস্তবায়ন ২ দেখুন
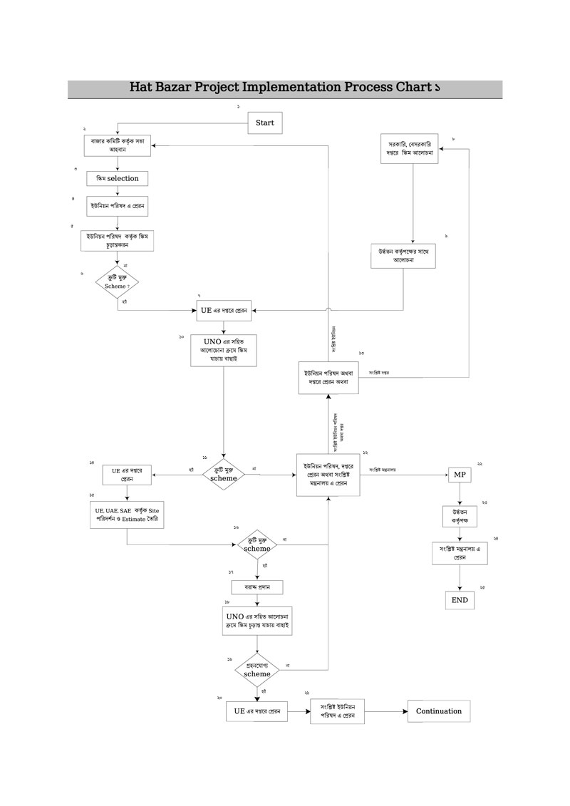
হাট বাজার উন্নয়ন ২ দেখুন
হাট বাজার উন্নয়ন ১ দেখুন
দেখছেন ১ থেকে ৬ পর্যন্ত, মোট ৬ এন্ট্রি

এক্সেসিবিলিটি

স্ক্রিন রিডার ডাউনলোড করুন